LIBRO ESPECIAL DE REGISTRO DE EMPLEADOS
NUEVO TEXTO SEGÚN LA LEY 27802 (Ley de modernización laboral)
Artículo 52: Registro del trabajador. Los empleadores deberán registrar a los trabajadores ante la Agencia de Recaudación y Control Aduanero (ARCA), organismo descentralizado actuante en la órbita del Ministerio de Economía, de acuerdo a la normativa que dicho organismo dicte.
Esta registración será suficiente a todos los efectos, sin que puedan exigirse requisitos adicionales por parte de ninguna otra autoridad.
El empleador deberá conservar los libros preexistentes durante un plazo de diez (10) años. A tal efecto, dichos libros podrán ser digitalizados y las copias digitales tendrán la misma validez legal que los originales en formato papel.
COMENTARIO
La nueva Ley N° 27.802 (Ley de Modernización Laboral) ha sustituido este artículo de manera radical, eliminando la obligatoriedad del "libro especial" físico y manual para reemplazarlo por un sistema de registro digital centralizado.
1. El fin del "Libro Especial" y la hegemonía de ARCA
La reforma elimina el detalle exhaustivo de los incisos (a al h) y las prohibiciones manuales (1 al 4). En su lugar, establece que la única obligación es registrar a los trabajadores ante la Agencia de Recaudación y Control Aduanero (ARCA).
Crítica: Se pasa de un sistema de control "local" y manual (donde cada provincia rubricaba libros de papel) a un sistema nacional digital. Esto representa una modernización técnica necesaria que reduce la carga administrativa (papelería, rúbricas, traslados) para los empleadores.
Impacto: La ley ahora es tajante: la registración ante ARCA es "suficiente a todos los efectos", prohibiendo explícitamente que cualquier otra autoridad (provincial o municipal) exija requisitos adicionales.
2. Eliminación de las Prohibiciones Formales
Su texto detallaba prohibiciones estrictas como "no dejar blancos", "no hacer raspaduras" o "salvar enmiendas con firma del trabajador".
Crítica: Al digitalizarse el registro, estas prohibiciones físicas pierden sentido técnico. Sin embargo, el riesgo es que se pierda el control de inmediatez que permitía el libro de papel en una inspección física en el lugar de trabajo. Ahora, el control es remoto y depende de lo que figure en la base de datos de ARCA.
Consecuencia Procesal: Antes, una irregularidad formal en el libro (como un espacio en blanco) generaba una presunción a favor del trabajador. Con la nueva ley, el Artículo 53 establece que los jueces merituarán la omisión de formalidades según las "particulares circunstancias de cada caso", lo que otorga una mayor flexibilidad y discrecionalidad judicial que antes no existía.
3. Conservación y Digitalización de lo "Viejo"
La nueva ley reconoce la existencia de los libros que usted describe pero solo para el pasado: obliga a conservarlos por diez (10) años.
Análisis: Permite que estos libros sean digitalizados, otorgando a las copias digitales la misma validez que los originales. Esto facilita el archivo y la gestión documental de las empresas, liberando espacio físico y riesgo de pérdida de documentación histórica necesaria para juicios de antigüedad.
4. ¿Pérdida de datos específicos?
El texto anterior exigía consignar el "estado civil" o las "personas que generen derecho a asignaciones familiares". El nuevo texto delega en la normativa que ARCA dicte qué datos deberán registrarse.
Crítica: Existe una delegación legislativa hacia un organismo recaudador. Si bien simplifica el proceso, el contenido de la "hoja de vida" laboral del trabajador ya no está definido por la ley del Congreso, sino por resoluciones administrativas de ARCA, lo que podría priorizar los datos fiscales por sobre los datos de protección social o familiar del trabajador.
5. Centralización Federal vs. Autonomías Provinciales
Al declarar que ninguna otra autoridad puede exigir más requisitos que los de ARCA, la ley busca terminar con la "doble imposición" de rúbricas (AFIP + Ministerios de Trabajo Provinciales).
Crítica: Esto centraliza el poder de policía laboral en la Nación. Las provincias podrían ver afectada su facultad de control local, ya que la ley les prohíbe intimar o condicionar a los empleadores a cumplir requisitos de registro distintos a los nacionales.
Resumen de la crítica
El nuevo Artículo 52 de la Ley 27.802 representa una simplificación burocrática masiva. Sustituye un control artesanal y propenso a errores formales (el libro rubricado) por un sistema de información digital.
Sin embargo, la crítica principal radica en la pérdida de rigor formal preventivo: las estrictas prohibiciones que usted citó servían para evitar que el empleador "dibujara" la realidad laboral sobre la marcha. Al descansar todo en un registro digital centralizado y dar flexibilidad a los jueces para evaluar omisiones, se gana en eficiencia pero se corre el riesgo de debilitar la prueba documental inmediata que el trabajador tenía a su alcance en el establecimiento.
--------------------------
TEXTO DEROGADO
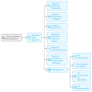
Art. 52. Libro especial. Formalidades. Prohibiciones.
Los empleadores deberán llevar un libro especial, registrado y rubricado, en las mismas condiciones que se exigen para los libros principales de comercio, en el que se consignará:
a) Individualización íntegra y actualizada del empleador.
b) Nombre del trabajador.
c) Estado civil.
d) Fecha de ingreso y egreso.
e) Remuneraciones asignadas y percibidas.
f) Individualización de personas que generen derecho a la percepción de asignaciones familiares.
g) Demás datos que permitan una exacta evaluación de las obligaciones a su cargo.
h) Los que establezca la reglamentación.
Se prohibe:
1. Alterar los registros correspondientes a cada persona empleada.
2. Dejar blancos o espacios.
3. Hacer interlineaciones, raspaduras o enmiendas, las que deberán ser salvadas en el cuadro o espacio respectivo, con firma del trabajador a que se refiere el asiento y control de la autoridad administrativa.
4. Tachar anotaciones, suprimir fojas o alterar su foliatura o registro. Tratándose de registro de hojas móviles, su habilitación se hará por la autoridad administrativa, debiendo estar precedido cada conjunto de hojas, por una constancia extendida por dicha autoridad, de la que resulte su número y fecha de habilitación.
PREGUNTAS
Artículo 51. Aplicación de estatutos profesionales o convenciones colectivas de trabajo
Artículo 53 a 55.
Artículo 143. Remuneraciones accesorias.
Artículo 144. Libros y registros - Exigencia del recibo de pago.

.png)
No hay comentarios:
Publicar un comentario